Para evitar que o seu condomínio faça parte da gigantesca estatística de processos em tribunal, não deixe acumular o montante em dívida. Se um condómino falhar o pagamento da quota, no mês seguinte envie uma carta ou um e-mail com recibo de leitura a solicitar a sua regularização. Lembre-se de que o pagamento das quotas do condomínio prescreve no prazo de cinco anos.
Além disso, com a entrada em vigor da lei que revê o regime da propriedade horizontal, a 10 de abril de 2022, o administrador passou a estar obrigado a exigir dos condóminos a sua quota-parte nas despesas aprovadas (incluindo os juros legais). Alerte para os prejuízos que poderão resultar da falta de pagamento. Quanto maior a quantia em dívida, mais difícil será a sua recuperação. Os custos são mais elevados e pode ser mais complicado chegar a um entendimento ou acordo. Se necessário, fixe penalizações antes de recorrer a outras vias, este pode ser um método bastante dissuasor. Este assunto deve ser abordado na assembleia de condóminos. Aliás, um acordo de pagamento é certamente a melhor opção para ambas as partes. Os custos são mínimos, é uma forma amigável de resolver o problema e evita que as relações entre os condóminos fiquem afetadas. Só depois de esgotadas todas as hipóteses de acordo, e não existindo no regulamento do condomínio nenhuma referência à forma como resolver este problema, deve recorrer a um julgado de paz, aquele que é, na perspetiva da DECO PROTESTE, o recurso mais interessante. O processo é rápido e os custos são baixos, ainda que haja a limitação territorial a ter em conta.
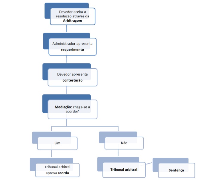
Quando não existem julgados de paz com competência territorial, os centros de arbitragem são uma alternativa. No máximo, os processos demoram seis meses. Porém, ambas as partes têm de aceitar a resolução do litígio por esta via.
Em último caso, o condomínio pode recorrer aos tribunais. Mas tenha em conta os custos do processo e honorários do advogado. Antes de optar por esta solução, e se o valor em dívida for inferior a dez mil euros, averigue se o devedor tem património que possa ser penhorado: recorra ao Procedimento Extrajudicial Pré-Executivo (PEPEX).
Independentemente do modo adotado para a recuperação das quotas em atraso, o administrador de condomínio está obrigado a informar, pelo menos a cada seis meses, por escrito ou por e-mail, relativamente aos processos judiciais, processo arbitral ou injunções. Se o processo decorrer em tribunal, o condomínio é sempre representado pelo administrador.
Lembre-se, também, de que a ata da assembleia (título executivo) só pode ser usada para mover uma ação se referir o montante anual das contribuições a pagar por cada condómino e a data de vencimento. Desta forma, se o condómino deixar de pagar o que deve na data fixada, a ata da assembleia que deliberou o valor de cada quota, nos termos indicados, é suficiente para mover uma ação executiva. O administrador do condomínio deve instaurar a ação no prazo de 90 dias a contar da data do primeiro incumprimento, exceto se existir uma deliberação em contrário da assembleia de condóminos e desde que o valor da dívida seja igual ou superior ao valor do indexante dos apoios sociais IAS. Em 2023, o valor do IAS corresponde a 480,43 euros.
Como administrador, deve evitar entrar em conflito com um condómino. Contudo, quando o problema são quotas em dívida, a situação tem tendência a complicar-se. A via do diálogo direto e da sensibilização é a primeira opção. Caso não surta efeito, o envio de uma carta a pedir a regularização do mês em falta é o passo seguinte. Se, mesmo assim, a situação permanecer e se agravar, convoque uma assembleia e discuta o problema em conjunto com os restantes condóminos do prédio.
A assembleia tem ao seu dispor várias opções.
Acolha esta solução quando os condóminos devedores avisam o condomínio de que a partir de determinado dia vão deixar de poder pagar as quotas.
A decisão exige unanimidade e não implica um perdão da dívida, apenas o adiar do pagamento de parte das quotas.
Tenha como exemplo um condómino que, de momento, só tem dinheiro para pagar ou o valor em dívida ou as quotas futuras. Contudo, em novembro, prevê receber o subsídio de Natal. O condómino pode acordar com o condomínio liquidar o valor em atraso e suspender, até receber o subsídio, as quotas futuras.
Hipótese a considerar sempre que o devedor não é identificável, não tenha bens ou a dívida tenha sido declarada como incobrável, por exemplo, insolvência do condómino. Se assim o decidirem, a dívida é assumida no balanço do condomínio.
Este tipo de decisão, assim como a forma como é repartida a dívida (número de frações, permilagem, etc.), exige unanimidade.
Quando nenhuma destas soluções é possível, a assembleia pode também decidir, por maioria simples, recorrer a outros mecanismos:
Descubra através do simulador “Como recuperar quotas em dívida?” qual a melhor solução para o seu condomínio.
O compromisso arbitral não envolve tribunais e, se existir, encontra-se definido no regulamento do condomínio, no título constitutivo da propriedade horizontal ou em ata da assembleia.
O administrador deve, por isso, consultar estes documentos. Se encontrar a referência ao compromisso arbitral, significa que os condóminos aceitam resolver desta forma os problemas que eventualmente surgirem.
Como funciona?
Prós e contras do compromisso arbitral
![]()
|
|
|
|
|
Equiparáveis, em alguns aspetos, aos tribunais, os julgados de paz funcionam de forma mais simples, informal e com menos custos. Não têm, no entanto, cobertura geográfica nacional e estão limitados a ações que não ultrapassem os 15 mil euros.
Possuem ainda natureza declarativa, ou seja, se, após a sentença, o condómino devedor optar por não acatar a decisão e, por conseguinte, não pagar a dívida, é necessário que a administração recorra à execução/penhora.
O que tem de fazer?
1.Verifique se existe um julgado de paz na área do imóvel. Consulte o site.
2. Apresente um requerimento, verbal ou escrito, na secretaria do julgado de paz:Como funcionam?

|
|
|
|
|
|
Quando não existem julgados de paz na zona a que o condomínio pertence, os centros de arbitragem podem ser uma alternativa. No máximo, os processos demoram seis meses. Porém, ambas as partes têm de aceitar a resolução do litígio por esta via.
1. Centro de arbitragem de litígios civis, comerciais e administrativos
Custos

|
|
|
|
![]() |
|
Trata-se de uma plataforma online que tem como objetivo averiguar se o devedor tem bens que justifiquem avançar com uma penhora. Esta pesquisa é feita através da consulta das bases de dados das Finanças, da Segurança Social, do Registo Nacional de Pessoas Coletivas, de Conservatórias e restantes Registos. Apenas pode ser utilizado em dívidas inferiores a dez mil euros.
1. Constituir advogado ou solicitador se não puder apresentar o requerimento online.
Precisa de:
3. Após receber o relatório, o administrador tem 30 dias para:
A penhora de contas bancárias, salários ou bens exige a constituição de um advogado ou solicitador.
Na penhora de contas bancárias é dada preferência às contas em que o devedor é o único titular e aos depósitos a prazo.
A penhora de salários é feita no máximo sobre um 1/3 e no mínimo 1/6 do valor do salário, tendo como limite o valor do salário mínimo nacional (760 euros em 2023).
A penhora de bens só pode incidir sobre bens da propriedade do condómino devedor e não são penhoráveis bens essenciais ao quotidiano de qualquer casa, por exemplo, cama, frigorífico, etc.
Prós e contras da penhora
|
|
|
|
|
|
Tópicos